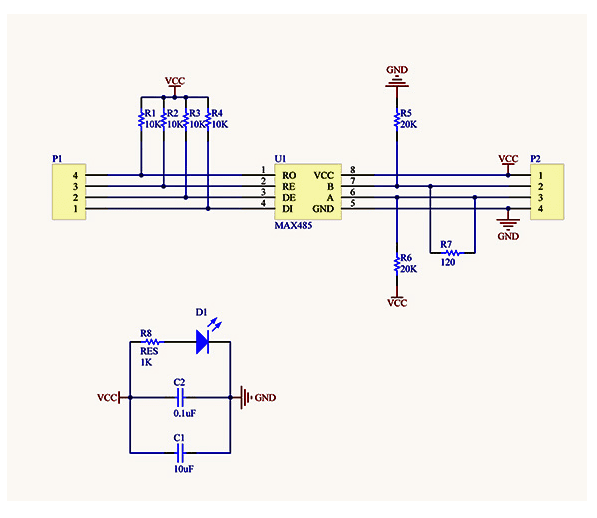
Módulo Conversor RS485 a TTL Uart Max485
$ 6.000,0 +IVA
Esta board funciona a base del chip MAX485, este es un transceptor de baja potencia y con una velocidad de respuesta limitada, es normalmente utilizado para comunicación RS-485. Puede alcanzar una velocidad máxima de transmisión de 2.5Mbps.
Este módulo se conecta a un microcontrolador o Arduino y permite convertir las señales seriales TTL a RS-485. RS485 se utiliza para comunicaciones serie a distancias mas largas que el RS232 directo o TTL, y admite múltiples unidades en el mismo bus (Multi-Drop).
102 disponibles
El Relé de Estado Sólido SSR-DA 3~32VDC a 24~380VAC es un dispositivo electrónico diseñado para conmutar cargas de corriente alterna utilizando una señal de control de corriente continua, eliminando el desgaste mecánico típico de los relés electromecánicos.
Este relé utiliza tecnología de semiconductores para realizar la conmutación, lo que garantiza una respuesta rápida, funcionamiento silencioso y alta durabilidad. Gracias a su amplio rango de voltaje de entrada de 3 a 32 VDC, el SSR-DA es compatible con microcontroladores, PLC, Arduino, ESP32 y otros sistemas de control industrial.
Cantidad:
- 1 Unidad – Módulo Conversor RS485 a TTL Uart Max485
Características:
- Modelo MAX485
- Voltaje de operación 5V
- Corriente de operación 120µA~500µA
- Potencia de operación 830mW
- Tipo: Relé de estado sólido (SSR)
- Modelo: SSR-DA
Hoja de datos: MAX485
Para más productos relacionados visita nuestra categoría Módulos de comunicación.
Debes acceder para publicar una valoración.














Valoraciones
No hay valoraciones aún.